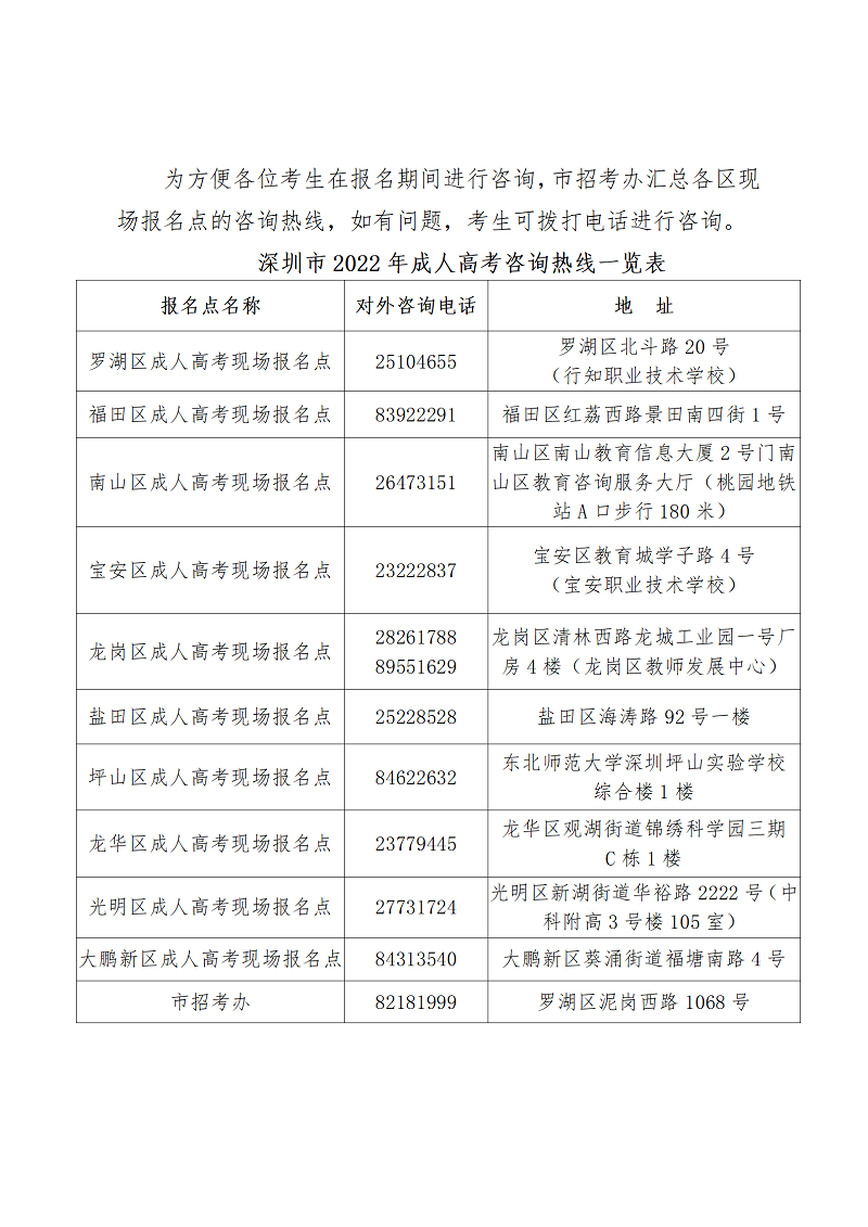
各位考生:
2022年全国成人高校招生统一考试将于11月5日至6日举行。9月15日至21日,我市成人高考将进入报名阶段。根据广东省教育考试院《关于做好广东省2022年成人高校考试招生工作的通知》和《关于做好广东省2022年成人高考报名工作的通知》精神,现将我市成人高考报名工作的有关事项通告如下:
一、报名对象和条件
考生应符合《广东省2022年成人高等学校招生工作规定》(粤招〔2022〕4号附件)中所列的报考条件,一般应在户籍所在地市报名并参加考试,确需异地报考的考生,需满足以下条件之一方可在我市报考:
(一)有效期内深圳经济特区居住证(报名期间处于有效状态,不接受工作证明、居住证回执、居住登记等)。
(二)深圳市社保证明(在2022年1月-9月21日间至少有1个月的深圳社保缴费记录)。
(三)深圳市内高校应届(指2023年3月31日前可取得专科毕业证书的学生)凭在校就读证明报考。
(四)持有深圳市高中阶段学校毕业证的考生。
(五)港澳居民持《港澳居民来往内地通行证》或《港澳居民居住证》、台湾居民持《台湾居民来往大陆通行证》或《台湾居民居住证》、外国侨民持《外国人永久居留身份证》。
(六)现役军人(无我市户籍且无我市居住证明材料)凭部队相关证明报考。
请考生提前准备好相关材料,以免耽误报考。考生可登录“粤省事”小程序-点击“亮证”,下载电子版深圳经济特区居住证。考生可登录“i深圳”APP,搜索“社保证明”,下载深圳市社会保险参保证明。
二、报名方式和时间
成人高考报名采用网上报名,网上报名和现场审核时间为9月15—21日,具体分段进行:9月15日9时—19日17时(网上注册与报名);9月15日9时—21日12时(网上上传材料、完善信息);9月15日9时—21日17时(网上缴费、确认)。
报名期间,考生上网登录广东省成人高考报名网址:http://www.ecogd.edu.cn/cr进行报名,仔细填写相关报名信息、学校志愿并缴交报考费。考生要在报名系统进行网上缴费。高升专和专升本的考试费用均为111元(每科37元)、高升本考试费共148元(每科37元)。各位考生要特别注意,交纳报考费的考生,可保留报考资格至10月13日,缴费在网上报名系统直接支付,确认现场不接受现金支付,报考费一旦交纳无法退还,未交纳报名费的考生不予报考,不予编排考场。考生交费后网上点击“确认报名”才安排考场。请考生务必确认自己是否符合报考条件,牢记系统给出的报名号和密码,认真核对好自己的报考信息,报名信息一经确认不予修改,考生本人录错信息责任自行承担。考生须如实提交个人有关真实材料,严禁通过弄虚作假骗取报名资格,一旦发现,将取消报名、考试和录取资格。
网上审核未通过的、申请照顾加分(除贫困山区县以及25周岁以上照顾加分外)和免试入学等类型的考生必须在报名时间内到市招考办指定的报名点交验资格认定材料。符合免试或照顾加分条件的考生,需在网上报名时将相关材料原件拍照上传,并携带原件到选择的现场报名点进行审核。未能在报名结束前补充提交相关材料的,视为放弃享受照顾加分政策。报名结束后一律不再受理加分、免试申请。
三、考位情况
我市成人高考报名人数大幅度增长,各区已建成标准化考点所能承担的考生人数趋向饱和,在充分挖掘考点潜存数量的前提下,各区报考人数有一定数量的限制,原则上在户籍或居住证所在区报名点报名,如考生所在区的报名人数已满,考生可到有考位的区属报考,考生的考点设置将在全市范围内进行编排,部分考生可能不被安排在报名点所在区属考试,请考生理解。
四、考试时间
(一)高中起点升本、专科考试时间表


五、其他事项
考生进入报名点须佩戴口罩,出示绿色健康码、行程码和24小时内核酸阴性证明并配合现场工作人员做好身体健康监测。各
区报名点的工作时间是上午9:00-12:00,下午14:00-18:00,为了提高工作效率,请需到现场审核的考生复印、带齐所有资料,才到报名点审核。请考生听从工作人员的指示,按报名点的流程指引,安全、有序地完成各项报名手续。成人高考现场报名点周边停车场车位有限,请考生尽量乘坐公共交通工具,绿色出行。

深圳市招生考试办公室
2022年9月14日